中国科学院心理研究所,成立于1951年,是我国仅有的国家级心理学科研教学机构。在人社部国家心理咨询师专家组的支持下,心理所开发了心理咨询师基础培训项目。通过支持社会机构开展培训和实施综合考试检验学员培训质量的方式,推广本项目。该项目已获得行业内众专业人士和学习者的认可和推荐。

综合考试合格后,你将由中国科学院心理研究所颁发《心理咨询师基础培训合格证书》。如果你想进入心理行业,学习真正的心理咨询知识,取得一个认可度较高的证书,那么这门课非学不可。
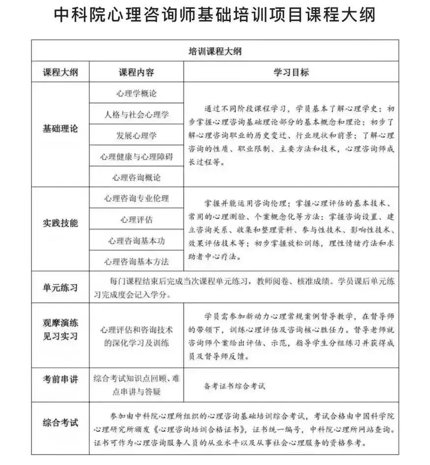
接下来,我们将介绍一下这个基础培训项目内容。

理论技能:本课程会帮助你更为全面地掌握心理咨询师基础入门知识和技能,覆盖考纲,提升重点掌握。
观摩体验:侧重于亲子、家庭方向的咨询演练。由老师课堂示范,学生分组练习,教师点评指导。
单元练习:每门课程后都有单元练习,学员完成练习,本培训单位聘任教师阅卷、核准成绩。
综合考试:参加心理所组织的统一综合考试。
在零基础转行心理咨询师的过程中,选择正确的学习路径和方式是非常重要的。中国科学院心理研究所推出的心理咨询师基础培训项目,就是一条值得推荐的路径。通过系统的学习和实践,你可以在短时间内掌握心理咨询师的相关技能,实现从零基础到专业咨询师的转变。